Year: Launch in November 2025
Role: Instructional Design, Project Management, SME Collaboration, Co-Facilitation
Tools: LucidChart, Canvas, SnagIt, Camtasia, Zoom
Goals:
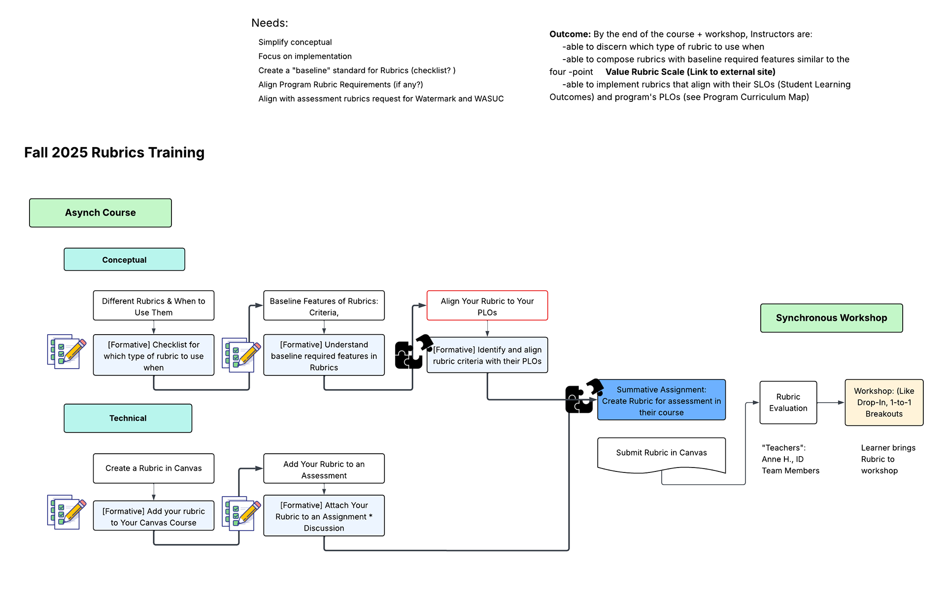
To equip faculty with the skills and confidence to design, align, and implement effective rubrics that meet institutional assessment requirements, while improving both conceptual understanding and technical proficiency using Canvas.

Flipped-classroom design in Canvas: Self-paced conceptual and technical modules.
Target outcomes:
4Increase faculty confidence and participation across departments.
4Streamline content delivery designed to workshop time by 40%.
4Transition from passive instruction to active learning and application to increase engagement.
4Measurable improvement in rubric quality and alignment with outcomes, meeting the institution’s assessment goals.
Project Description
In partnership with a faculty Assessment SME, I co-designed and facilitated a virtual Rubrics Workshop series for instructors as part of a campus-wide assessment initiative requiring at least one rubric per course.
Over three consecutive iterations, we transformed the workshop from a content-heavy synchronous session into a blended, flipped-learning experience.
4Iteration 1 (Pilot): Too much theory and limited hands-on engagement, struggled with time and complexity.
4Iteration 2: Added breakout rooms and simplified content but still struggled with time and complexity.
4Iteration 3 (Redesign): Rebuilt as a flipped classroom model with an asynchronous Canvas course (conceptual and technical sections) followed by a live, interactive review session.
8Conceptual section: rubric components, types, and alignment with student learning outcomes.
8Technical section: hands-on practice building rubrics in Canvas.
8Capstone activity: faculty design a rubric for their course, receive peer and SME feedback, and refine collaboratively during the synchronous workshop.
Impact
4Launch in Spring 2025
4Metrics will be tracked with post-session learning satisfaction surveys, comparison measures for rubric use and alignment with learning outcomes in course assessments.

Simplified conceptual overview of rubric components.

Facilitation and tools for Assessment Evaluation progress by Department.
